Black Desert Online Resorepless Nude Mod (7 Viewers)

BlackFireBR

Content Creator
Joined
Sep 2, 2013
Black Desert Online 3D Model Export / Import Tool

Thanks to IndigoDesert now it's possible to export .pac files open them on any 3D Editor like blender, edit them, and then re-import them back to the game.

The process is very simple, and I'm going to try to make the explanation as simple as possible with a lot of images to guide you through the process.

Here we go:
  1. Download Paz Browser and extract ALL THE FILES from the .zip file to: "Black Desert Online\Paz\"
  2. Open your "Paz" folder and run "paz_browser.exe"
  3. Find the .pac file you want to edit and press ENTER to extract and preview the file (Don't close the window that open with the extracted files)

    For the nude body models, using the menus, go to "Your class->Body Mesh":

    Here's the list of the nude body models files of each class:
    • Sorceress : phw_00_nude_0001_noalpha.pac
    • Ranger : pew_00_nude_0001_noalpha.pac
    • Tamer : pbw_00_nude_0001.pac
    • Valkyrie : pvw_00_nude_0001.pac
    • Witch : pww_00_nude_0001.pac
    • Kunoichi : pnw_00_nude_0001.pac
    • Dark Knight : pdw_00_nude_0001.pac
    • Plum(Maehwa) : pkww_00_nude_0002.pac
    • Warrior : phm_00_nude_0001.pac
    • Berserker : pgm_00_nude_0001.pac
    • Blader(Musa) : pkm_00_nude_0001.pac
    • Wizard : pwm_00_nude_0001.pac
    • Ninja : pnm_00_nude_0001.pac
  4. Download PAC_to_DAE_Converter_v2.zip and extract all the content to the same folder that contains the .pac file (The folder the program opened after extracting the .pac file)

  5. Right click "pac_to_dae.bat" and then click "Edit"

  6. Replace "PAC_FILE_NAME.pac" with the name of the .pac file you are trying to extract. Also, replace "CLASSPREFIX" with the first 3 letters of the pac file you are converting:
    E.g: If the pac file name is: phw_00_nude_0001_noalpha.pac, replace "CLASSPREFIX_01.pab" with "phw_01.pab"

  7. Save the file and run "pac_to_dae.bat". 3 new files will be created in this folder:
    - Each .pac file has 3 "Level of Detail" (LOD) foles.
    - When you convert it to .dae, it separates it in 3 different files:
    • lod0 is the one with more details
    • lod3 is the one with less details.

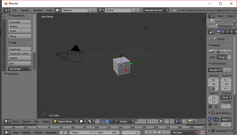
  8. Open up Blender or any other 3D Editing software, and go to "File->Import->Collada (default) (.dae)" and find your .dae files.

  9. When you are done editing, go to "File->Export->Collada (default) (.dae)" and replace the original file.

  10. Now go back to your folder, right click "dae_to_pac.bat" and click on "Edit".

  11. Do the same thing you did before, but replace "DAE_FILE_NAME.dae" with the ".dae" file name you just edited and exported, "PAC_FILE_NAME.pac" with the original .pac file name, and "CLASSPREFIX" again with the first 3 letters of the .pac

    Note: If you want all the "Level of Detail" to use the same mesh that you just edited, add "-replaceAllLOD" before the "-r"
  12. Run "dae_to_pac.bat"
  13. Now download Meta Injector and extract all the files to: "Black Desert Online\Paz\"
  14. Place the .pac file you just created into "Black Desert Online\Paz\files_to_patch\"
  15. Run "meta_injector.exe"
  16. Choose "Run Injector" and "Let the program decide where they should go."
If you make new modifications, you have to go through the whole process again, including injecting it with the Meta Injector.
select_file.gif 4---extract.gif 5---edit.gif 6---Rename.gif 7---run.gif blender.gif export.gif edit2.gif edit3.gif
 
Last edited:

suzu ( 鈴

Content Creator
3D Artist
Modder
Joined
Mar 27, 2016
Black Desert Online 3D Model Export / Import Tool

Thanks to IndigoDesert now it's possible to export .pac files open them on any 3D Editor like blender, edit them, and then re-import them back to the game.

The process is very simple, and I'm going to try to make the explanation as simple as possible with a lot of images to guide you through the process.

Here we go:
  1. Download Paz Browser and extract ALL THE FILES from the .zip file to: "Black Desert Online\Paz\"
  2. Open your "Paz" folder and run "paz_browser.exe"
  3. Find the .pac file you want to edit and press ENTER to extract and preview the file (Don't close the window that open with the extracted files)

    For the nude body models, using the menus, go to "Your class->Body Mesh":

    Here's the list of the nude body models files of each class:
    • Sorceress : phw_00_nude_0001_noalpha.pac
    • Ranger : pew_00_nude_0001_noalpha.pac
    • Tamer : pbw_00_nude_0001.pac
    • Valkyrie : pvw_00_nude_0001.pac
    • Witch : pww_00_nude_0001.pac
    • Kunoichi : pnw_00_nude_0001.pac
    • Dark Knight : pdw_00_nude_0001.pac
    • Plum(Maehwa) : pkww_00_nude_0002.pac
    • Warrior : phm_00_nude_0001.pac
    • Berserker : pgm_00_nude_0001.pac
    • Blader(Musa) : pkm_00_nude_0001.pac
    • Wizard : pwm_00_nude_0001.pac
    • Ninja : pnm_00_nude_0001.pac
  4. Download PAC_to_DAE_Converter and extract all the content to the same folder that contains the .pac file (The folder the program opened after extracting the .pac file)

  5. Right click "pac_to_dae.bat" and then click "Edit"

  6. Replace "PAC_FILE_NAME.pac" with the name of the .pac file you are trying to extract. Also, replace "CLASSPREFIX" with the first 3 letters of the pac file you are converting:
    E.g: If the pac file name is: phw_00_nude_0001_noalpha.pac, replace "CLASSPREFIX_01.pab" with "phw_01.pab"

  7. Save the file and run "pac_to_dae.bat". 3 new files will be created in this folder:
    - Each .pac file has 3 "Level of Detail" (LOD) foles.
    - When you convert it to .dae, it separates it in 3 different files:
    • lod0 is the one with more details
    • lod3 is the one with less details.

  8. Open up Blender or any other 3D Editing software, and go to "File->Import->Collada (default) (.dae)" and find your .dae files.

  9. When you are done editing, go to "File->Export->Collada (default) (.dae)" and replace the original file.

  10. Now go back to your folder, right click "dae_to_pac.bat" and click on "Edit".

  11. Do the same thing you did before, but replace "DAE_FILE_NAME.dae" with the ".dae" file name you just edited and exported, "PAC_FILE_NAME.pac" with the original .pac file name, and "CLASSPREFIX" again with the first 3 letters of the .pac

    Note: If you want all the "Level of Detail" to use the same mesh that you just edited, add "-replaceAllLOD" before the "-r"
  12. Now download Meta Injector and extract all the files to: "Black Desert Online\Paz\"
  13. Place the .pac file you just created into "Black Desert Online\Paz\files_to_patch\"
  14. Run "meta_injector.exe"
  15. Choose "Run Injector" and "Let the program decide where they should go."
If you make new modifications, you have to go through the whole process again, including injecting it with the Meta Injector.
KsDwzf3.jpg
b2wCD96.jpg
jKgmkNQ.jpg
jKM2R7Q.png
GTWFNO3.png
A9Fj8kn.png

I tried it at once!
This is a wonderful application of this modified polygon modeling to games.
I can make a man's dick lol
 

BlackFireBR

Content Creator
Joined
Sep 2, 2013
KsDwzf3.jpg
b2wCD96.jpg
jKgmkNQ.jpg
jKM2R7Q.png
GTWFNO3.png
A9Fj8kn.png

I tried it at once!
This is a wonderful application of this modified polygon modeling to games.
I can make a man's dick lol
Please share the mesh with us xD
I suck at 3D modeling, I'm excited to see what you guys can do now that we can edit the models.
Everything that is an improvement compared to the original model, I would like to make it part of the mod if you guys don't mind.
Keep it up
 

suzu ( 鈴

Content Creator
3D Artist
Modder
Joined
Mar 27, 2016
Please share the mesh with us xD
I suck at 3D modeling, I'm excited to see what you guys can do now that we can edit the models.
Everything that is an improvement compared to the original model, I would like to make it part of the mod if you guys don't mind.
Keep it up
Oh yeah, it's only a ranger test, but I will upload it as soon as it's done I will share it from the ranger even this evening (jp hour)
 

nickson555

Content Creator
Joined
Aug 4, 2016
This is awesome!!!
Finally we have realistic nipples mesh in game!!!!
How about importing 3d objects in game?
Can't wait to see 3d pubes/squirt in game
 

Vallil

Swell Supporter
Joined
Sep 13, 2013
Black Desert Online 3D Model Export / Import Tool

Thanks to IndigoDesert now it's possible to export .pac files open them on any 3D Editor like blender, edit them, and then re-import them back to the game.

The process is very simple, and I'm going to try to make the explanation as simple as possible with a lot of images to guide you through the process.

Here we go:
  1. Download Paz Browser and extract ALL THE FILES from the .zip file to: "Black Desert Online\Paz\"
  2. Open your "Paz" folder and run "paz_browser.exe"
  3. Find the .pac file you want to edit and press ENTER to extract and preview the file (Don't close the window that open with the extracted files)

    For the nude body models, using the menus, go to "Your class->Body Mesh":

    Here's the list of the nude body models files of each class:
    • Sorceress : phw_00_nude_0001_noalpha.pac
    • Ranger : pew_00_nude_0001_noalpha.pac
    • Tamer : pbw_00_nude_0001.pac
    • Valkyrie : pvw_00_nude_0001.pac
    • Witch : pww_00_nude_0001.pac
    • Kunoichi : pnw_00_nude_0001.pac
    • Dark Knight : pdw_00_nude_0001.pac
    • Plum(Maehwa) : pkww_00_nude_0002.pac
    • Warrior : phm_00_nude_0001.pac
    • Berserker : pgm_00_nude_0001.pac
    • Blader(Musa) : pkm_00_nude_0001.pac
    • Wizard : pwm_00_nude_0001.pac
    • Ninja : pnm_00_nude_0001.pac
  4. Download PAC_to_DAE_Converter and extract all the content to the same folder that contains the .pac file (The folder the program opened after extracting the .pac file)

  5. Right click "pac_to_dae.bat" and then click "Edit"

  6. Replace "PAC_FILE_NAME.pac" with the name of the .pac file you are trying to extract. Also, replace "CLASSPREFIX" with the first 3 letters of the pac file you are converting:
    E.g: If the pac file name is: phw_00_nude_0001_noalpha.pac, replace "CLASSPREFIX_01.pab" with "phw_01.pab"

  7. Save the file and run "pac_to_dae.bat". 3 new files will be created in this folder:
    - Each .pac file has 3 "Level of Detail" (LOD) foles.
    - When you convert it to .dae, it separates it in 3 different files:
    • lod0 is the one with more details
    • lod3 is the one with less details.

  8. Open up Blender or any other 3D Editing software, and go to "File->Import->Collada (default) (.dae)" and find your .dae files.

  9. When you are done editing, go to "File->Export->Collada (default) (.dae)" and replace the original file.

  10. Now go back to your folder, right click "dae_to_pac.bat" and click on "Edit".

  11. Do the same thing you did before, but replace "DAE_FILE_NAME.dae" with the ".dae" file name you just edited and exported, "PAC_FILE_NAME.pac" with the original .pac file name, and "CLASSPREFIX" again with the first 3 letters of the .pac

    Note: If you want all the "Level of Detail" to use the same mesh that you just edited, add "-replaceAllLOD" before the "-r"
  12. Now download Meta Injector and extract all the files to: "Black Desert Online\Paz\"
  13. Place the .pac file you just created into "Black Desert Online\Paz\files_to_patch\"
  14. Run "meta_injector.exe"
  15. Choose "Run Injector" and "Let the program decide where they should go."
If you make new modifications, you have to go through the whole process again, including injecting it with the Meta Injector.

KsDwzf3.jpg
b2wCD96.jpg
jKgmkNQ.jpg
jKM2R7Q.png
GTWFNO3.png
A9Fj8kn.png

I tried it at once!
This is a wonderful application of this modified polygon modeling to games.
I can make a man's dick lol
Holy shit man, this escalated quite a bit now!
Not only that.
Larger breast can actually look right.

Maybe can add dick to monster chars like Manes.
Damn right!... and lol
 

kimslf

Casual Client
Joined
May 8, 2016
Please share the mesh with us xD
I suck at 3D modeling, I'm excited to see what you guys can do now that we can edit the models.
Everything that is an improvement compared to the original model, I would like to make it part of the mod if you guys don't mind.
Keep it up
shit !
realistic nipples! lol
 

Sausage&Eggs

Club Regular
Joined
Apr 25, 2015
3D model edit will be so amazing. Hope we can have fun things like special saddle :rolleyes:
ancient-chinese-dildo-saddle-photo-u1.jpg


Hope it can go well with riding animation too.

Maybe even Tamer breast possible? Giggle maybe not work but shape and sizes maybe possible for download in future I hope.
 

NaeRei

Avid Affiliate
Joined
May 7, 2016
Bom trabalho BlackFireBR... im assuming BR stands for Brazil.... anyway awesome work, it looks like a completely different mod since the last time i saw it (around the time awakenings started to come out in EU)
 
M

Miepen

I put all tree files into my PAZ file (resorepless/patcher-recources/source_codes) but then this error appeared. Its for every file the same
error message.
 

Attachments

  • Screenshot_82.png
    Screenshot_82.png
    8.4 KB · Views: 179

Users who are viewing this thread

Top


Are you 18 or older?

This website requires you to be 18 years of age or older. Please verify your age to view the content, or click Exit to leave.